Community Call Highlights
Quicklinks:
- Power Platform Community:
- M365 Platform Community: https://aka.ms/m365pnp
—–
- Sharing Is Caring:
- An initiative that provides live hands-on sessions to help with contribution guidance and using PnP resources.
- The session types Power Platform Sample Contributors, AMA (Ask Me Anything) Open Forum sessions, and MORE.
- https://aka.ms/sharing-is-caring
—–
- Community Samples
—–
- Community Projects
- PnPJS
- CLI for Microsoft 365
- Reusable Controls
- Yo Teams
- SharePoint Starter Kit
- PnP PowerShell
- PnP Sharing Is Caring: Hands-on sessions guiding community Contributions
—–
- Power Platform Connections:
- PnP Weekly:
—–
DEMOS:
- Arjan Rijsdijk (Schiphol) – SVG images to Canvas apps made easy
- PowerApps SVG Converter – Microsoft Edge Addons – https://microsoftedge.microsoft.com/addons/detail/powerapps-svg-converter/fmdmgkfamagbcmfpjbomiccijpbcmfnj
- PowerApps SVG Converter – Chrome Web Store – https://chromewebstore.google.com/detail/powerapps-svg-converter/fmkgolickeionocdcelijkjdlnmgnedo
- SVG Converter Browser Extension | arjanrijsdijk.com – https://arjanrijsdijk.com/blogs/svg-converter-for-powerapps/
—–
- Benny Ifeanyi Iheagwara (Moniepoint) & Olumayowa (Mayowa) Oyaleke (ARM HoldCo) – Building a Low-code AI Powered Email Assistant for Customer Support
—–
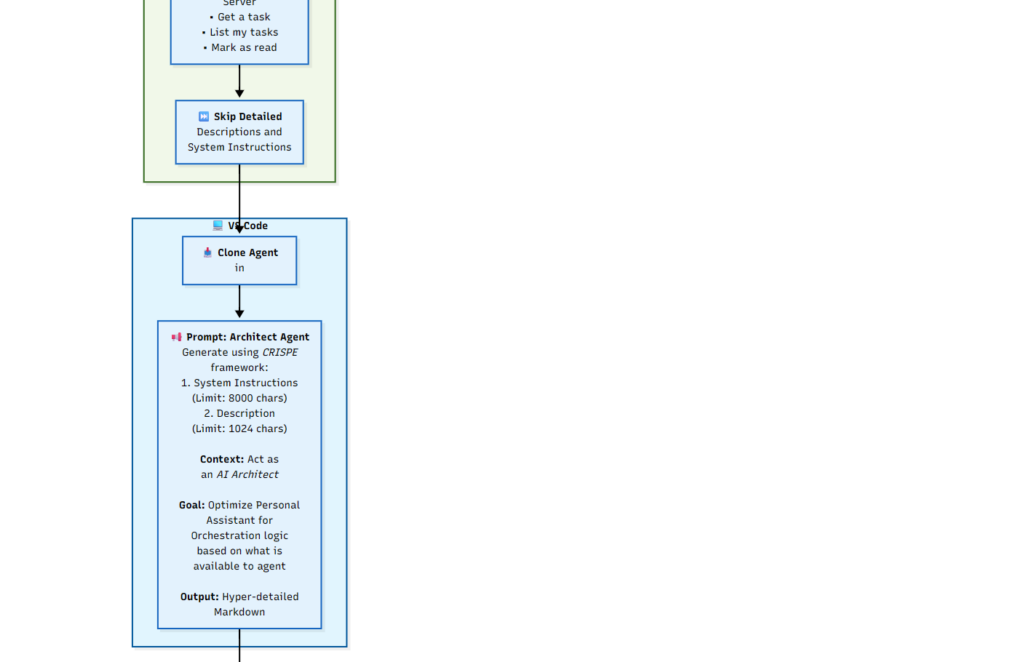
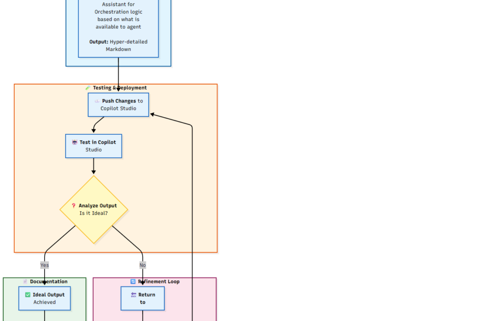
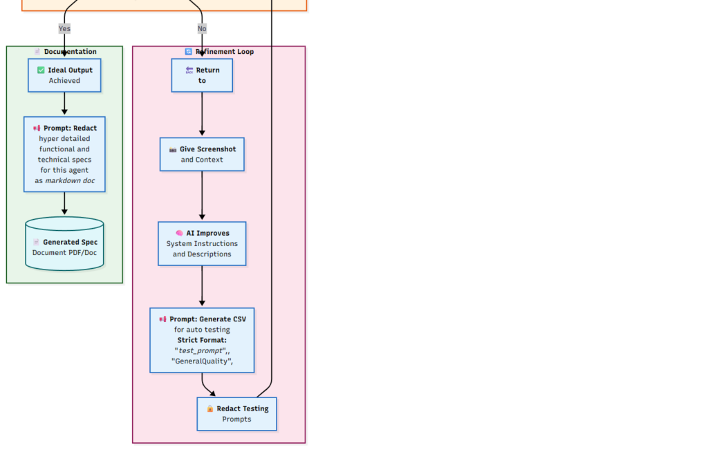
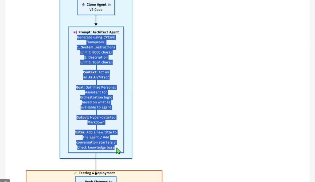
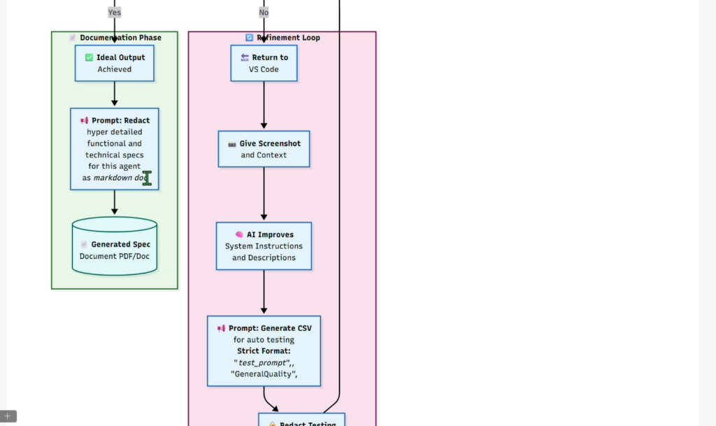
- Elliot Margot (Witivio) – Feature Driven Development – Vibe Coding with VSCode Extension for Copilot Studio
- Copilot Studio – Visual Studio Marketplace – https://marketplace.visualstudio.com/items?itemName=ms-CopilotStudio.vscode-copilotstudio
—–
- Direct Link to Community Calls
- It is HIGHLY encouraged to also watch the recording of the PnP Community Call recording to benefit the most.
- Community Call YouTube Recording from Microsoft will be available when uploaded by Microsoft
Arjan Rijsdijk (Schiphol) – SVG images to Canvas apps made easy
Benny Ifeanyi Iheagwara (Moniepoint) & Olumayowa (Mayowa) Oyaleke (ARM HoldCo) – Building a Low-code AI Powered Email Assistant for Customer Support
Elliot Margot (Witivio) – Feature Driven Development – Vibe Coding with VSCode Extension for Copilot Studio













































































