Call Highlights
SharePoint Quicklinks:
- Primary PnP Website: https://aka.ms/m365pnp
- Documentation & Guidance
- SharePoint Dev Videos
- Issues List
—–
- Sharing Is Caring:
- A community initiative that provides live hands-on sessions to help with contribution guidance and using PnP resources.
- The session types will include First Time Contributor, Community Docs Contributions, SPFx Contributions, Office365 CLI Contributions, AMA (Ask Me Anything) Open Forum sessions and MORE.
- https://aka.ms/sharing-is-caring
—–
- PnP Samples
—–
- PnP Projects
- PnPJS
- CLI for Microsoft 365
- PnP SPFx Generator
- Reusable Controls
- Yo Teams
- Training: http://aka.ms/yoteams-training
- SharePoint Starter Kit
- PnP PowerShell
- PnP CSOM Core Library
- Modernization Framework
- PnP Sharing Is Caring: Hands-on sessions providing guidance for PnP Contributions
—–
- Power Platform Connections:
- PnP Weekly:
—–
DEMOS:
- Sébastien Levert – Extending your Copilot Chat declarative agent with actions – API plugins and MCP
- Declarative Agent Sample: https://github.com/sebastienlevert/building-declarative-agents
—–
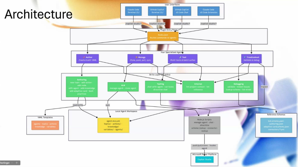
- Giorgio Ughini & Eric Scherlinger – Copilot Studio Plugin for Claude Code and GitHub Copilot
- Skills for Copilot Studio Plugin – https://github.com/microsoft/skills-for-copilot-studio
- Skills for Copilot Studio: Build agents from YAML code, up to 20x Faster – http://microsoft.github.io/mcscatblog/posts/skills-for-copilot-studio
—–
- Rabia Williams – Agents for Microsoft 365 Copilot with advanced MCP Servers
- MCP app samples repository for lightweight, pattern-focused UI samples – http://aka.ms/mcp-ui-samples
- Add interactive UI widgets to declarative agents | Microsoft Learn – http://aka.ms/da-ui-widgets-docs
- Copilot Dev Camp – http://aka.ms/copilotdevcamp
—–
- Direct Link to Community Calls
- It is HIGHLY encouraged to also watch the recording of the Community Call recording to benefit the most.
- Community Call YouTube Recording from Microsoft will be available when uploaded by Microsoft
Sébastien Levert – Extending your Copilot Chat declarative agent with actions – API plugins and MCP
Giorgio Ughini & Eric Scherlinger – Copilot Studio Plugin for Claude Code and GitHub Copilot
Rabia Williams – Agents for Microsoft 365 Copilot with advanced MCP Servers












































































